Contact Me
Projects
Resume
Testimonials
+1 949-420-1972
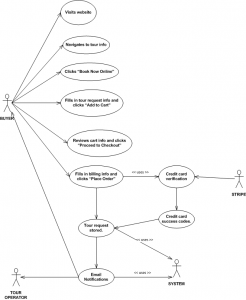
uc2-tour-booking
💬
Ask AI About Mark
×
Hi! How can I help you today?
Bot is typing...
➤