Contact Me
Projects
Resume
Testimonials
+1 949-420-1972
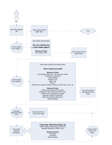
contact_agent-to-be-flow-20080813-1
💬
Ask AI About Mark
×
Hi! How can I help you today?
Bot is typing...
➤